Wir haben Ihnen die Highlights des Freshups 10.110 zusammengestellt und präsentieren Ihnen die Neuerungen kurz und übersichtlich, zum Teil mit Grafiken in der Bildergalerie oben.
Profillinien jetzt auch für Teilbauwerke und ConKit
Die Profillinienauswertung im Straßenentwurf wurde erweitert. Ab sofort werden bei Seitenraumanpassungen und straßenbezogenen Teilbauwerken auch ConKit-Elemente automatisch berücksichtigt. Dazu wurden die Profillinientabellen im Vorlagenprojekt „SIMTech“ erweitert. Zusätzlich lässt sich der Nummernbereich 1–899 mit eigenen Profillinien ergänzen. Beim Aktualisieren der Auswertung bleiben diese manuell angelegten Linien erhalten, nur automatisch erzeugte Profillinien werden überschrieben.
Die klassische, skriptbasierte Querprofilentwicklung lässt sich so problemlos mit dem Neuen Straßenentwurf kombinieren. Anwender können ihre eigenen Profillinien nutzen und gleichzeitig von der automatischen Auswertung profitieren.
Die Vorteile liegen auf der Hand: Die automatisch aus den Fachobjekten generierten Profillinien können für die eigene Profilentwicklung genutzt und das Modell kann flexibel erweitert werden. Mit dieser hybriden Arbeitsweise kann der Neue Straßenentwurf individuell ergänzt werden.
Leica-Punktattribute direkt ins Projekt übernehmen
Wer kennt das nicht? Auf der Baustelle liegen hunderte Vermessungspunkte – und bisher mussten alle Attribute mühsam nachbearbeitet und von Hand angefügt werden. Damit ist jetzt Schluss! Ähnlich wie bei Trimble-Geräten lassen sich die Punktattribute direkt als einfache Nebenattribute vom Leica-Gerät importieren – vollständig, konsistent und ohne zusätzlichen Aufwand.
Besonders bei großen Infrastrukturprojekten mit hunderten oder tausenden Punkten zeigt sich der Vorteil deutlich: Die Daten stehen sofort bereit und können zum Beispiel direkt für das automatische Generieren von Bauwerken genutzt werden. Bestandsdaten werden so schnell und regelbasiert zu einem BIM-konformen Modell. Alle Beteiligten profitieren: Vermesser sparen Zeit und reduzieren Fehlerquellen, Planer erhalten verlässliche Daten. So lassen sich Analysen, Auswertungen oder Prüfungen effizient durchführen.
Das Ergebnis ist weniger Stress, weniger Fehler, mehr Effizienz und Arbeitsabläufe, die deutlich leichter von der Hand gehen. Die Planung wird so insgesamt schlanker, sicherer und komfortabler.
Neu: GML-Export für durchgängige Daten
Wer in der Infrastrukturplanung regelmäßig mit externen Fachplanern, GIS-Systemen oder BIM Vorgaben arbeitet, kennt das Problem: Daten gehen beim Export verloren, Attributnamen ändern sich oder müssen angepasst werden, und verschiedene Formate erzeugen unnötige Zusatzarbeit. Genau hier setzt der neue GML-Export an. Topografiedaten lassen sich nun verlustfrei im GML-Format ausgeben – inklusive vollständiger Attributnamen und gebündelt in einer einzigen Datei. Über automatisierbare Konvertierungen sind auch GeoJSON- und GeoPackage-Formate möglich, sodass sich selbst spezielle Anforderungen erfüllen lassen.
Verluste beim Datenaustausch gehören damit der Vergangenheit an: Alle Informationen bleiben erhalten und Formate lassen sich automatisch konvertieren. So sparen Sie Zeit, vermeiden Fehler und erfüllen mühelos komplexe BIM Vorgaben.
WCS-Dienst: Konsistente DGM-Daten ohne Aufwand
Automatisierte Downloads waren bislang durch uneinheitliche Regeln für Dateinamen und nicht bekannte Speicherorte in einigen Bundesländern eingeschränkt, weshalb in card_1 eine zusätzliche Download-Option integriert wurde. Neben WMS und WFS wird nun auch der WCS (Web Coverage Service) unterstützt. Dadurch ist der Download von DGM-Daten in Hessen erstmals möglich, während in Nordrhein-Westfalen eine landesweit uneingeschränkte Nutzung erreicht wird. Auch für Mecklenburg-Vorpommern und Brandenburg ist WCS in card_1 bereits eingerichtet. Vorgaben dazu sind in den jeweiligen Vorlageprojekten der Geodaten aktuell enthalten.
Ein weiterer Vorteil: Die Rasterauflösung kann direkt beim Download festgelegt werden. Das spart Zeit, reduziert Fehler und ermöglicht eine passgenaue Bereitstellung, unabhängig von den vorgegebenen Kachelungen der Dateien. So entstehen konsistente Datenübergaben – ein spürbarer Gewinn an Effizienz und Sicherheit im Planungsalltag.
Optimierte Punktprüfung entlang der Bahnachse
Wer Bahnsteigkanten oder Lichträume prüft, kennt die Herausforderung: Viele Messpunkte, enge Toleranzen und der Anspruch, Abweichungen schnell zu erkennen. Die bewährte Achsauswertung wurde gezielt verbessert. Bei der Punktprüfung der Bahnsteigkante wird nach Auswahl einer Richtlinie die passende Toleranz automatisch voreingestellt. In der Lichtraumprüfung können Anwender nun Punkte direkt im Protokoll filtern und sich nur diejenigen anzeigen lassen, die sich innerhalb des Lichtraums befinden. Über die F2-Funktion können sie zudem direkt in die Grafik wechseln. Zusätzlich lässt sich der Querprofilausschnitt auf den Punktfokus setzen, und der zuletzt geprüfte Punkt wird beim Schließen des Protokollfensters automatisch in den Hauptdialog übernommen.
Der Nutzen liegt klar auf der Hand: Automatische Toleranzen erhöhen die Sicherheit, Filter- und Fokusfunktionen sparen Zeit und sorgen für präzise, nachvollziehbare Auswertungen. Gleichzeitig steigert die komfortable Bedienung das Nutzererlebnis: Weniger Klicks, klarer Überblick, verlässliche Ergebnisse – schneller und sicherer planen.
ISYBAU 2024: im Kanal-Classic-Modul Daten unkompliziert austauschen
Planer können ab sofort das ISYBAU-Format 2024 direkt importieren und exportieren. So lassen sich Netzdaten schnell und zuverlässig zwischen verschiedenen Planungssystemen übertragen – ohne aufwendige manuelle Korrekturen. Mit diesem aktuellen Schnittstellenstandard können Daten zeitsparend, konsistent und problemlos mit allen Beteiligten sowie in andere Entwässerungssysteme ausgetauscht werden.
Wasserwirtschaft Pro: flexible und effiziente Kanal- und Leitungsnetze
Bei der Arbeit mit Kanal- und Leitungsnetzen gibt es jetzt mehr Transparenz und Flexibilität. Längsschnittlegenden können zusätzliche Geländedaten am Winkel- oder Knickpunkt darstellen – zum Beispiel Überdeckung, Sohlentiefe oder Knickpunkttiefe. Wenn ein Symbol oder eine Kontur gedreht wird, richtet sich das Netzelement automatisch neu aus, sodass alle abhängigen Darstellungen synchron bleiben.
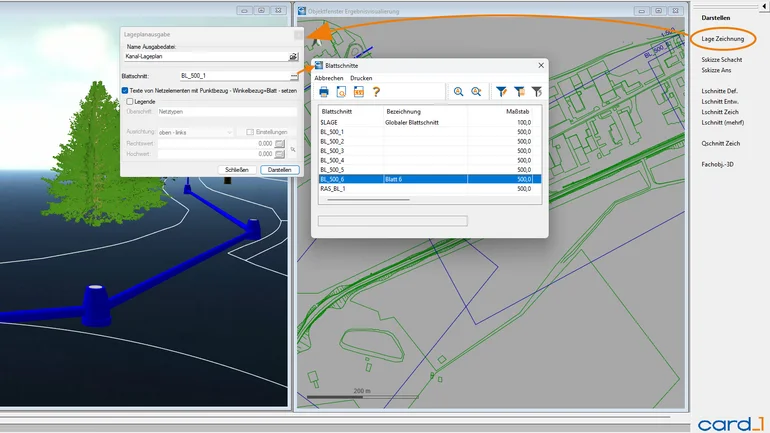
Ein besonders wichtiger Punkt für Planer: Mit der neuen Funktion „Darstellen < Lage Zeichnung“ lässt sich jetzt nicht nur der globale Blattschnitt $LAGE nutzen, sondern jeder beliebige Blattschnitt auswählen. Das sorgt insgesamt für eine konsistente, fachlich korrekte Ausgabe – egal welcher Blattschnitt gewählt wird.
Der Nutzen dieser Neuerungen besteht zum einen in einer deutlich höheren fachlichen Informationstiefe in Längsschnittplänen. Zum anderen wird der Arbeitsaufwand für die Nachbearbeitung insbesondere in Detailbereichen der Lage spürbar reduziert. Planer gewinnen dadurch Zeit, vermeiden Darstellungsfehler und behalten auch bei komplexen Netzen stets den Überblick. Das Ergebnis sind präzise, konsistente und professionelle Projektunterlagen.
Detaillierte Informationen zu allen Neuerungen, Änderungen und Verbesserungen finden Sie, wie gewohnt, in den Versionshinweisen zum jeweiligen card_1 Freshup.
Die Highlights des card_1 Freshups 10.109 lesen Sie hier nach.
